Corporate information
Technical Petroleum Training Institute
The Technical Petroleum Training Institute (TPTI) was established in 2000 by the now Department of Mineral Fuels* in collaboration with petroleum concessionaires and service companies in the petroleum business in Thailand. The purpose of the establishment of TPTI is to the center in providing training services focusing on health, safety and environment, including transfer and development of technology for Thai nationals working in the petroleum exploration and production and energy and other industrial related fields.
TPTI will be the center for training services for Thai nationals working in the petroleum E&P business in accordance with accepted international standards. TPTI and the petroleum operators will jointly design and develop training courses on health, safety and environmentas well as other energy related courses to meet the needs of the industry and for national energy security.
* The then Mineral Fuels Division, Department of Mineral Resources, Ministry of Industry, which, after the Restructuring of Government Agencies Act of 2002, becomes the Department of Mineral Fuels, Ministry of Energy on October 3, 2002.
Mission
To develop Thai nationals working in the petroleum exploration and production and other energy related industries to have the competency and expertise of international standards in performing their duties and in the replacement of the expats.
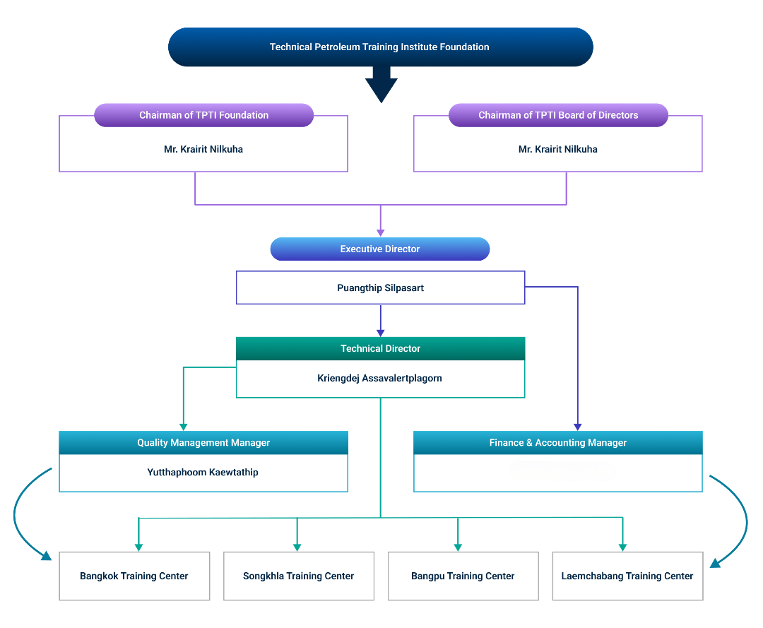
Organization Chart